Bite-Sized Wisdom from Global Greats
Key Ideas from Legendary Books
I love reading books - indeed, deeply. These days, I’ve been reading more than ever, not just for pleasure but for purpose. My mind had been cluttered with many thoughts, expectations, spinning wheels that led nowhere. So now, I’m gently clearing that space, page by page.
I’m filling it instead with words that matter - tips, tools, and truths that help me stay productive, balanced, and whole. Each book feels like a friend, reminding me how to move through life with clarity, faith and intention.
Wisdom from Best-Selling Books
The Power of Now: A Guide to Spiritual Enlightenment - Eckhart Tolle
The 5 AM Club - Robin Sharma
The Power of Your Subconscious Mind - Joseph Murphy
The Almanack Of Naval Ravikant: A Guide to Wealth and Happiness -Eric Jorgenson
The Power of Positive Thinking - Dr. Norman Vincent Peale
Think & Grow Rich - Napoleon Hill
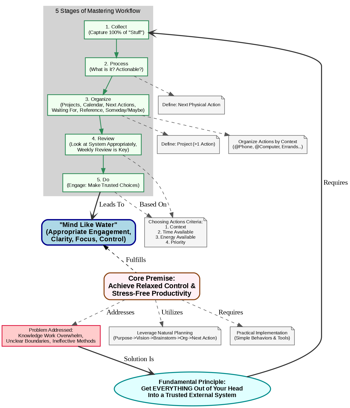
Getting Things Done - David Allen
Can't Hurt Me: Master Your Mind and Defy the Odds - David Goggins
You can get these books & many more Summaries!
All you have to do is: send a mail to 1minuteproductivity@gmail.com and say few things about this post.
You will then be in for a chance to win this bundle of books.












These are good books